招聘启事
浏览量: 更新日期:2017-09-14日照简介
日照,因“日出初光先照”而得名,山东省地级市,位于黄海之滨、山东半岛东南侧翼,隔海与韩国、日本相望,西靠临沂,北连青岛、潍坊,南接江苏省连云港,被誉为“水上运动之都”与“东方太阳城”,并获得联合国人居奖。
日照交通方便,目前已形成铁路、公路、水路、航空等交通网络。
铁路:日照为欧亚大陆桥的东方桥头堡;山东省“十三五”规划中,要修建济南-莱芜-日照高速铁路;青岛-日照-连云港-上海高铁,将于2018年正式通车;鲁南高铁已经动工,计划于2019年底通车;京沪高铁二线也经过日照。
公路:日东、沈海、京沪、潍日“三纵一横”的四条高速公路贯穿日照。
水路:日照港可通达国内、国际各个港口,与世界100多个国家和地区通航。
航空:日照机场,已开通上海、北京、大连、广州、郑州、重庆、天津、厦门等33个城市的航班。
日照是一座极具发展潜力的城市。
无码 a 片
诚聘英才
一、无码 a 片简介
无码 a 片
位于美丽的海滨城市——山东省日照市。无码 a 片
设置工商管理、财务管理,物流管理、市场营销4个系,物流科学研究所、管理科学实验室、ERP实验室、管理模拟实验室、财务管理综合实验室和会计综合实训实验室;现有2个博士学位授权点,1个博士后科研流动站,1个一级学科硕士点——管理科学与工程。目前工商管理、市场营销、物流管理、财务管理和信息管理与信息系统5个本科专业。现有教职工50余人,其中教授8人,博士生导师4人,硕士生导师10余人,拥有博士学位专职教师27人。
无码 a 片
一直坚持教学与科学研究并重的发展原则,在国内外重要学术刊物发表论文1000余篇,承担国家级科研项目30余项、省部级50余项,获教育部科技进步奖、中国高校科学技术奖以及山东省科技进步奖等省部级以上奖励15项。
二、招聘岗位和人数

三、招聘要求
1. 取得相关专业博士学位;
2. 以第一作者(导师第一本人第二视为第一作者)或通讯作者身份在SCI发表论文1篇,或在国家自然科学基金委管理学部指定期刊发表论文2篇,或在CSSCI检索期刊发表论文2篇;
3. 能够从事相关专业的本科、研究生教学。
四、其他
1. 时间长期有效,可随时报名,随到随面试。
2. 待遇可面谈。
无码 a 片 面临良好的发展机遇,现面向海内外招聘各类优秀人才。热忱欢迎有识之士加盟,共创辉煌事业!
人才引进的分类、条件及待遇
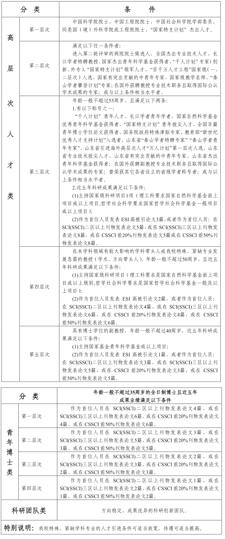
一、引进各类别人才的层次、条件

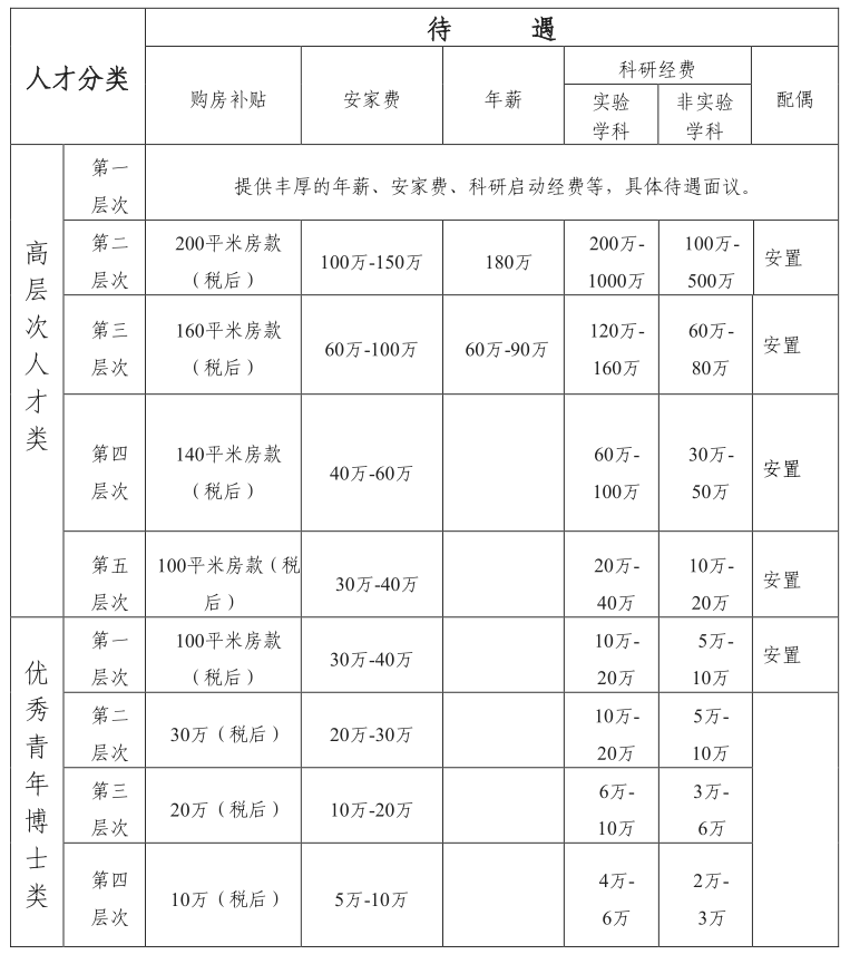
二、各类别人才的引进待遇

相关待遇详见《曲阜师范大学高层次人才引进与管理工作暂行规定》//rsc.wmapian.com/att4-guiding.pdf
- 上一篇:迎新视频